Hi!欢迎来到晟阳旅游

全国服务热线

0371-55619032

0371-55619033

当前位置:首页>国内游>【渝旅行】武隆仙女山,武隆天生三桥,白鹤梁水下博物馆+双高5日/双卧7日

【渝旅行】武隆仙女山,武隆天生三桥,白鹤梁水下博物馆+双高5日/双卧7日

2080起/人
价格说明
咨询行程
乘坐乌江画廊游船(涪陵段) 观看《印象武隆》演出 乘坐轨道2号线-李子坝站-临江门站
  • 产品介绍
  • 行程介绍
  • 费用明细
  • 预定须知
产品介绍

image.png

image.png

image.png

image.png


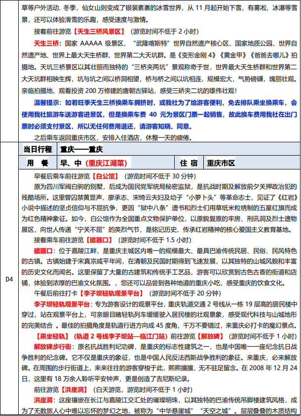
行程介绍

image.png

image.png

image.png

image.png

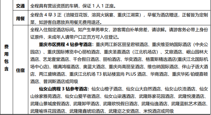
费用明细

image.png

image.png

预定须知

image.png

image.png

image.png

image.png

image.png

提交咨询