Hi!欢迎来到晟阳旅游

全国服务热线

0371-55619032

0371-55619033

当前位置:首页>国内游>【奇遇新马】新加坡+马六甲+吉隆坡+波德申·4城双飞6日游

【奇遇新马】新加坡+马六甲+吉隆坡+波德申·4城双飞6日游

4680起/人
价格说明
咨询行程
  • 产品介绍
  • 行程介绍
  • 费用明细
  • 预定须知
产品介绍

image.png

image.png

image.png

image.png

image.png

image.png


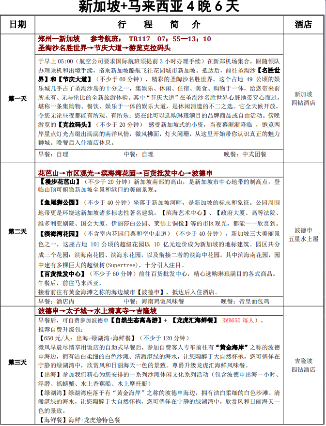
行程介绍

image.png

image.png

image.png

image.png

费用明细

image.png

image.png

image.png

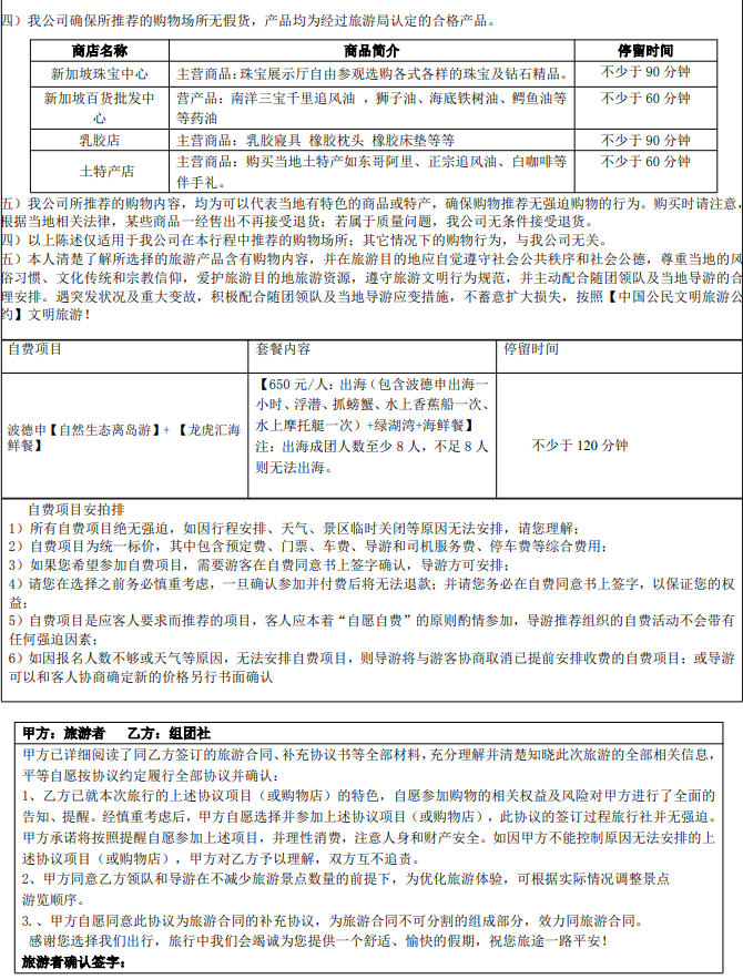
预定须知

image.png

image.png

image.png

image.png

提交咨询